首页
公司介绍
关于我们
企业文化
我们的优势
公司资质
公司资质
新闻资讯
公司动态
行业资讯
行业报告
危害定期检测
危害现状评价
危害预评价
危害控制效果评价
设计专篇
联系我们
联系我们
公司资质
首页
公司资质
公司资质
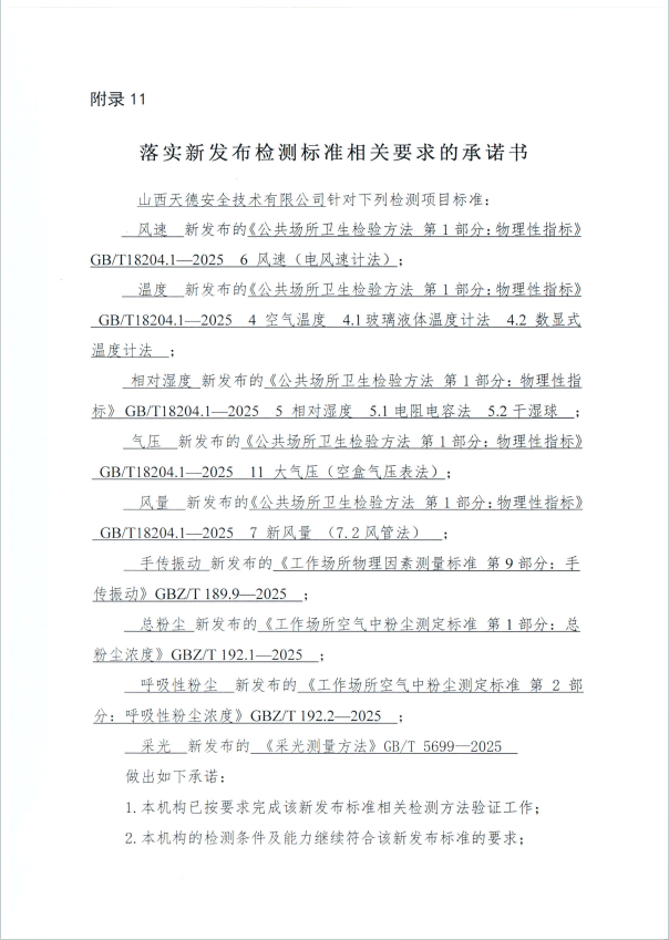
关于落实新发布标准的公开承诺
点击:
时间
2026-02-01 09:14:15
下一条:
2025 年度大同市卫生健康系统职业技能竞赛-职业卫生技术服务机构团体二等奖