首页
公司介绍
关于我们
企业文化
我们的优势
公司资质
公司资质
新闻资讯
公司动态
行业资讯
行业报告
危害定期检测
危害现状评价
危害预评价
危害控制效果评价
设计专篇
联系我们
联系我们
行业报告
首页
行业报告
危害定期检测
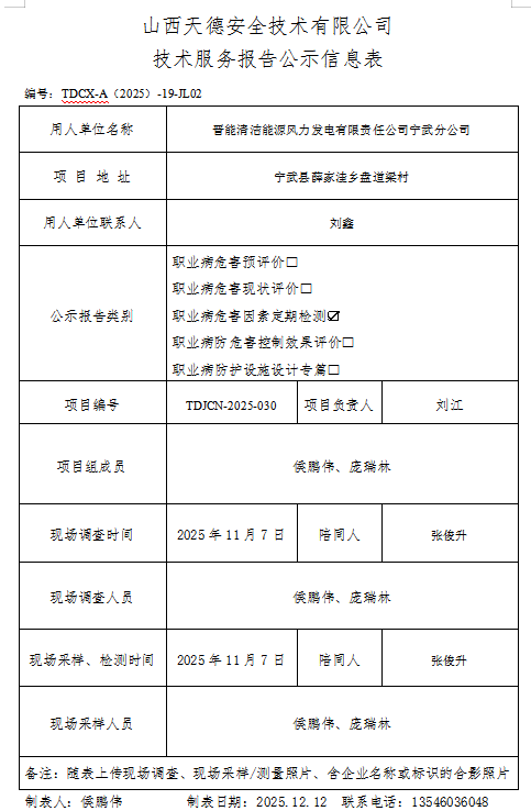
晋能清洁能源风力发电有限责任公司宁武分公司
点击:
时间 2025-12-12 09:38:57
上一条:
大同市富铭雨煤业有限责任公司
下一条:
寿阳县润科达新能源有限公司尹灵芝风电场